Vídeos de repaso
VIDEO
Lista de vídeos relacionados con la Unidad 2. Puede servir para repasar o para resolver ciertas dudas concretas sobre la teoría aplicada a la práctica.
Ver Vídeo
Raimundo Palma Méndez | 1ºDAW 24-25
Lista de vídeos relacionados con la Unidad 2. Puede servir para repasar o para resolver ciertas dudas concretas sobre la teoría aplicada a la práctica.
Aquí encontrarás todos los boletines ya entregados hasta la Unidad 2 de BBDD (Bases de datos). La mayoría de los ejercicios incluyen el enunciado del problema, por lo que está lo más completo posible.
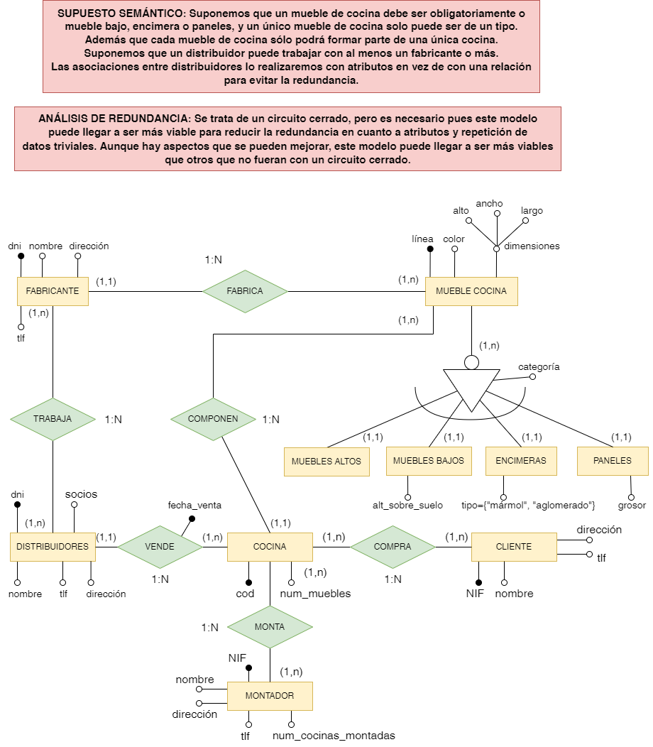
Aquí encontrarás todas las pruebas ya entregados en la Unidad 2 de BBDD (Bases de datos). Solo se proporcionará el archivo PNG para que puedas editar el diagrama en DRAW.io